Cubed

USER RESEARCH / USER EXPERIENCE / USER INTERFACE / WIREFRAMING / PROTOTYPING

Cubed is an innovative project management tool designed to provide on-the-go users with a seamless and efficient collaborative experience. The tool is built around the slogan "Customize, Collect, Collaborate," emphasizing its core features and user-centric approach.


The fundamental goal of this project was to create a user-friendly and versatile project management platform that enables users to customize their workflows, collect essential project data, and collaborate effortlessly. The tool aims to simplify project management for individuals and teams, to enhance productivity and communication.



Research Question

How can students efficiently share an intellectual space that promotes creative growth and collaboration?



Key Findings

- Group mates not really wanting to do work. Progress needs to be shown.


- Different schedules, and trying to meet up is a pain, students are often on the go.


- Project management tools aren’t student-friendly. They can be overwhelming and often involve different tools that students don’t necessarily need.


- The lack of response from group mates heightens anxiety. Receiving in progress feedback is important.

Awards

  • It’s Nice That
  • AIGA
  • Fonts In Use
  • The Dieline

Contact

  1. email@domain.com

  2. — Twitter
  3. — Instagram
  4. — Facebook


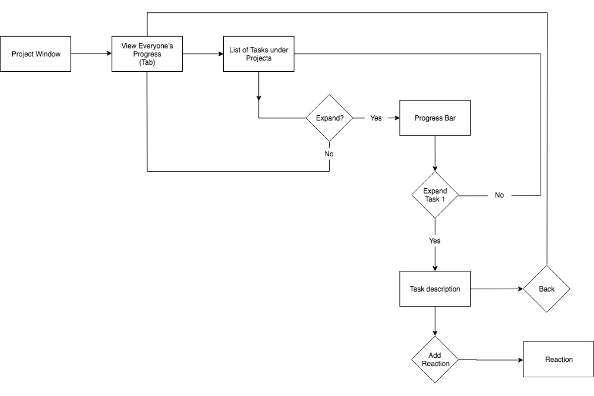
User Flow

Low Fidelity Wireframes

Competitive Analysis

Google Drive promotes collaboration and is often used by students, these programs do not live in one single mobile app.


Trello is a card-based platform. Each “card” acts as a post with its own functions.


Monday.com is a project management tool that prides themselves on “ownership”, “transparency” and “accountability”. They offer templates that can be customized to fit the user’s workflow and needs.


Diggo.com is an annotation and collection tool with bookmarks, tags, personal library, highlights, sticky notes, etc.

User Testing

“Will the thumbnail of the collection update  itself based on your most recent post?”


“How can you make it more clear that your Collection is a collection, and not a separate post, or a feed?”


“Make the collection area look more like a folder, and not a single post.”


  • “Why are there two Collection buttons?”

Awards

  • It’s Nice That
  • AIGA
  • Fonts In Use
  • The Dieline

Contact

  1. email@domain.com

  2. — Twitter
  3. — Instagram
  4. — Facebook


High Fidelity Frames

Persona

Future improvements could include expanding integration with other popular project management and collaboration tools, continuously refining the user interface based on user feedback, and adding advanced features such as AI-powered task recommendations and analytics.